品牌
新闻
直播
论坛
学院
商机
家居
首页
新闻
陶瓷资讯
厨卫资讯
品牌
陶企
厨卫
名企动态
专题报道
直播
图文直播
视频直播
厨卫榜
2019厨卫榜
2018厨卫榜
2017厨卫榜
论坛
陶瓷砖论坛
厨卫论坛
学院
访谈
言论
营销
技术
荐读
商机
供应
求购
招聘
家居
设计
装修
测评
楼市
所在位置:
首页
>
陶企
> 2016 广州陶瓷工业展参观攻略二
2016 广州陶瓷工业展参观攻略二
来源 :
陶卫网
阅读 :
11593
作者 : 佚名 2016-05-20
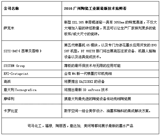
三新团预览之海外技术
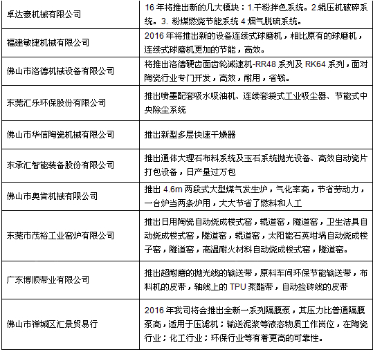
三新团预览之国内精英
(责任编辑/唐永谊)
阅读全部
收起
赞
+1
9464
相关阅读
大唐合盛2023陶博会——锦绣大唐中式文
乔迁庆典│蓝之鲸科技陶瓷集成制粉发布会暨
冰雪奇遇 温暖兔YOU|东鹏暖屋2.0重
新明珠岩板900×1800「时光理石」,
萨米特新品| 0.35mm,重新定义高颜
冠珠瓷砖x明珠科筑服务升级专题培训圆满成
“赢创2023”萨米特瓷砖新品渠道代理峰
冠珠国潮彩妆系列岩板惊艳「中国人的家」音
冠珠瓷砖实力上榜首批“佛山陶瓷”集体商标
东鹏控股以“1+N”多品类产业格局,构建
推荐资讯
更多>
美好生活、百变场景,关注帝王洁具2023新策略
寻找中国家居冠军榜样惠达瓷砖曹普根:2023打造防滑IP,实现零售高端化发展
名匠家装&王平仲春季游学惠达卫浴
惠达卫浴城市挚友甄选,007全智能马桶免费送
载誉归来!鹰卫浴摘桂「红棉奖·产品设计大奖」双奖
进口品牌,集合狂飙--2023202材艺廊启动会开幕仪式圆满成功!
推广
推广
热门话题
更多>
新明珠集团启动上市辅导
古巷镇隧道窑已超100条
陶瓷行业大事记
十大卫浴品牌
亚洲品牌500强
陶瓷砖出口下滑
藤县限电停产
失信被执行人名单
哈萨克斯坦首个中资建陶厂
马可波罗启动上市辅导
十大陶瓷品牌
帝王洁具绿色公益行
专项扶持资金
卫浴企业寻求合作
瓷砖进口分类统计数
陶瓷砖出口
厨卫论坛
李志林
卫浴厂老板失联
迪玛科技强制停牌
推广